Blackmagic Design Mini Converter HDMI to SDI 6G (CONVMBHS24K6G)
Артикул CONVMBHS24K6G
8 712.00 грн.
8 363.52 грн.
нема в наявності
+ на бонусний рахунок
Платежів: Безкоштовна доставка
від /міс
Описание товара
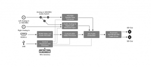
Mini Converter HDMI to SDI 6G идеальное решение для конвертации видео, поступающего с HDMI-устройств, в SD-, HD-, 3G- и 6G-SDI-видеосигнал. Это позволяет с легкостью встраивать SDI-аудиосигнал в поток, полученный из HDMI-, AES/EBU- или со сбалансированных аналоговых аудиовходов. Теперь вы можете конвертировать видеоматериал с любительских HDMI-видеокамер на SDI-оборудование. Чтобы получить SDI-выходы на компьютере (с HDMI-совместимостью), достаточно подключить данную модель при помощи HDMI-соединения.
Характеристики
Обзоры














